为积极响应学校、学院和年级的号召,充分展现同学们激昂的青春活力和饱满的精神风貌,帮助同学们养成良好的生活习惯,提高身体体能素质,进一步助力班风、院风、校风的建设,百合小说
2022级经济1班于10月7日制定了“晨曦计划”守则,该守则由全体同学共同讨论,最终由全体班委研究所制定,并在守则试行两周后加以改正完善。

在“晨曦计划”开展之际,2022级经济1班全体同学于10月7日上午线上共同讨论了关于晨曦计划的守则内容。在讨论过程中,同学们一致认为要通过晨读和晨练两种方式进行,并将每日“晨曦计划”开展时间确定为早晨8点。“晨曦计划”在接下来的两周内顺利开展离不开每一位同学积极建言献策,由全体参与人员共同讨论而制定促进了同学们更好的遵守守则,激发了学习和锻炼的主动性。

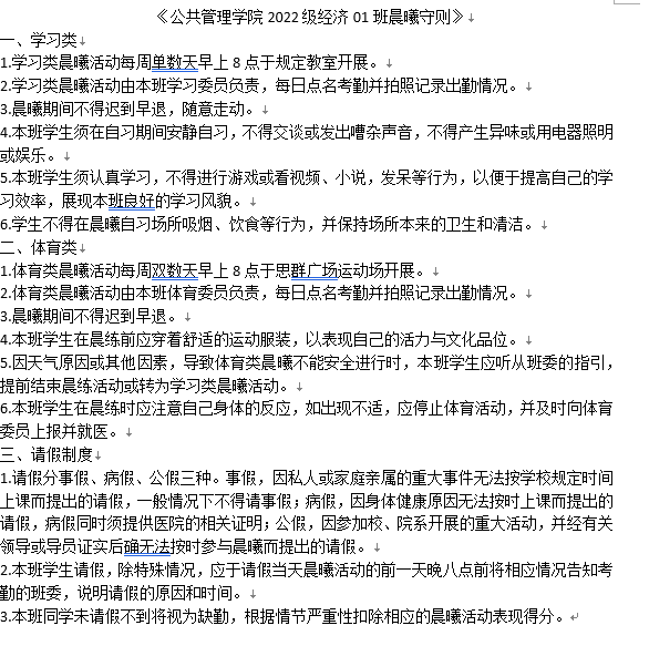
经过同学们的讨论,2022级经济1班全体班委于10月7 日下午组成研究小组最终制定了“晨曦计划”守则,确定每周工作日早晨8点晨读和晨练交叉展开进行,同时详细制定实施过程中的要求:活动当天负责的班委点名考勤并拍照记录出勤情况;学生因生病或其他特殊原因需请假的,需提前将相应情况告知考勤的班委。“晨曦计划”守则的制定在活动开展过程中提高了同学们的参与积极性,也更好的推动了活动的进行,制定并完善守则是执行“晨曦计划”不可或缺的一步。

在学校、学院和年级的号召下,2022级经济1班为顺利开展“晨曦计划”制定出了相应的守则,在试行两周后明显看出该守则的制定提高了同学们参与晨曦活动的热情,也为进一步帮助同学们养成良好的作息习惯和提升身体素质做出了充分的准备。
